Solucionado (ver solução)
Solucionado
(ver solução)
1
resposta

[Projeto] Criando a arquitetura

Matricule-se agora e aproveite até 50% OFF

O maior desconto do ano para você evoluir com a maior escola de tecnologia

QUERO APROVEITAR
1 resposta
solução!

Oi, Mariana! Como vai?

Agradeço por compartilhar.

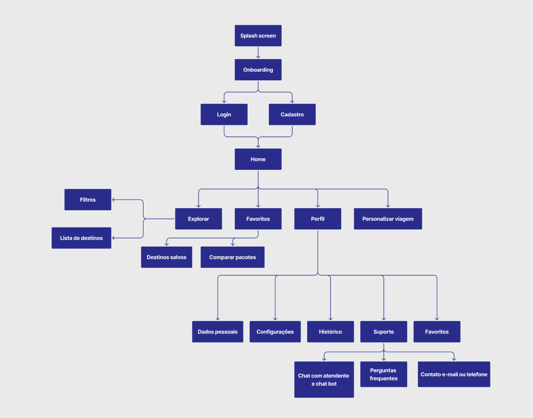
Sua Arquitetura da Informação tá muito bem estruturada! Dá pra ver que você pensou com cuidado no fluxo entre as telas e nas opções principais, como Explorar, Favoritos e Personalizar viagem, garantindo uma navegação clara e lógica.

Continue evoluindo o projeto e, como dica, tente validar esse fluxo com pessoas usuárias simulando tarefas simples, isso ajuda a perceber se o caminho pro objetivo está realmente intuitivo.

Alura Conte com o apoio da comunidade Alura na sua jornada. Abraços e bons estudos!