Não tô conseguindo colori o meu objeto, tipo eu clico na textura, mas a textura não aparece no objeto.
O meu Blender é a versão 4.5
Não tô conseguindo colori o meu objeto, tipo eu clico na textura, mas a textura não aparece no objeto.
O meu Blender é a versão 4.5
Olá, Gabriel, como vai?
Para entender melhor o que está acontecendo, você poderia enviar um print do seu Blender mostrando a tela completa. Assim consigo ver exatamente como está configurado e indicar como fazer a cor aparecer corretamente no seu objeto.

Fico no aguardo e a disposição :)
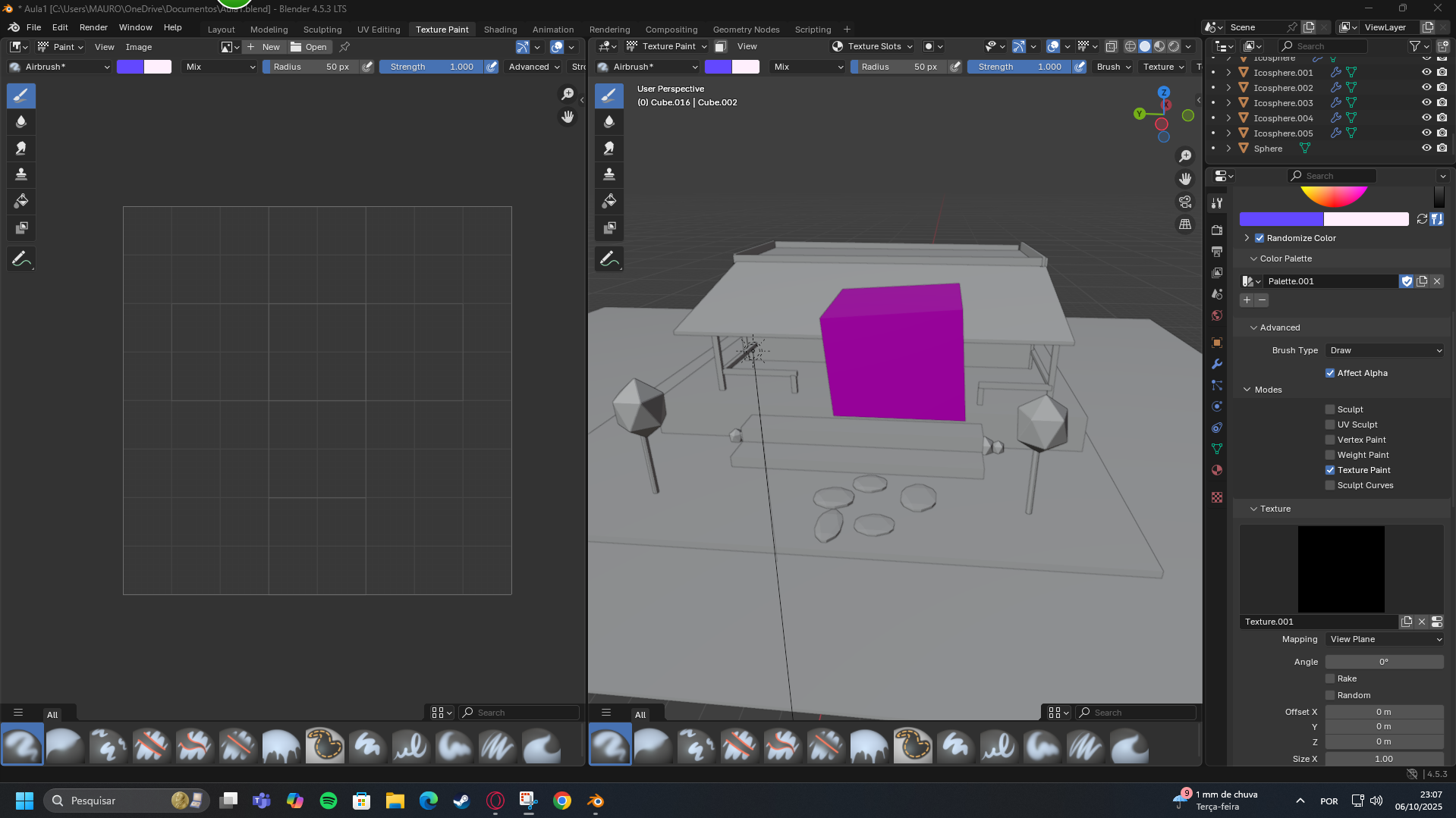
Tipo, eu selecionei a textura, mas ela não foi aplicada no objeto. Isso que aconteceu.
Oi, Gabriel.
Tenta adicionar a textura por esse menu na parte superior, você vai ver que as janelas que vão abrir são bem parecidas com as que são mostradas na aula.

Sigo a disposição :)