Solucionado (ver solução)
Solucionado
(ver solução)
1
resposta

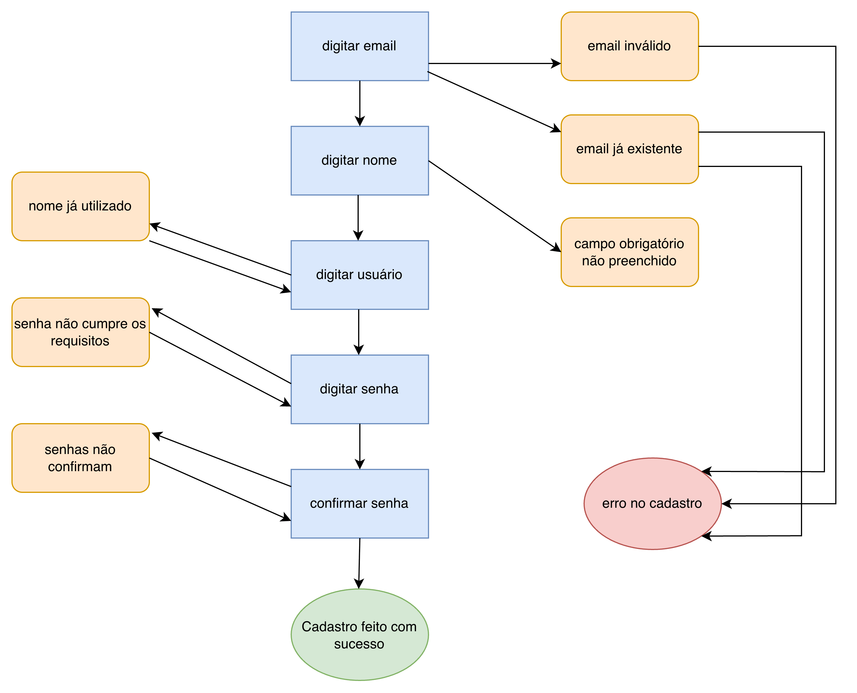
[Projeto] Fluxo de funcionalidade de cadastro

Insira aqui a descrição dessa imagem para ajudar na acessibilidade

Matricule-se agora e aproveite até 50% OFF

O maior desconto do ano para você evoluir com a maior escola de tecnologia

QUERO APROVEITAR
1 resposta
solução!

Oi, Ana Luísa! Como vai?

Agradeço por compartilhar.

Gostei muito do seu fluxo de cadastro, está bem estruturado e mostra claramente as possíveis saídas de erro e sucesso. Esse tipo de diagrama ajuda bastante na hora de definir casos de teste e identificar possíveis bugs no processo de validação de dados.

Continue praticando essa organização visual.

Alura Conte com o apoio da comunidade Alura na sua jornada. Abraços e bons estudos!