
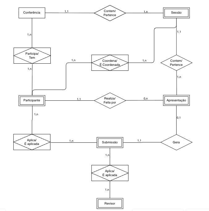
Achei mais complexo do que parecia nas aulas, haha.
Queria saber se está correto.

Achei mais complexo do que parecia nas aulas, haha.
Queria saber se está correto.
Ei! Tudo bem, Agatha?
Seu modelo está bem estruturado, sim! Dá para ver que você identificou corretamente as principais entidades do sistema e pensou nas relações e cardinalidades de forma consistente. A complexidade que você sentiu é totalmente normal nessa atividade, porque esse tipo de sistema realmente exige mais atenção aos detalhes.
Ótimo trabalho, continue assim! Qualquer dúvida, compartilhe conosco.