1
resposta

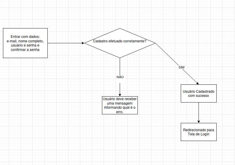
Fluxo de teste - Cadastro

Insira aqui a descrição dessa imagem para ajudar na acessibilidade

1 resposta

Olá, Erik! Como vai?

Parabéns pela resolução da atividade!

Observei que você explorou o fluxograma para representar o processo de cadastro, utilizou muito bem o elemento de decisão para validar se o cadastro foi realizado corretamente e ainda compreendeu a importância do tratamento de erros para informar ao usuário quando houver algum problema.

Continue postando as suas soluções, com certeza isso ajudará outros estudantes e tem grande relevância para o fórum.

Fico à disposição! E se precisar, conte sempre com o apoio do fórum.

Abraço e bons estudos!

AluraConte com o apoio da comunidade Alura na sua jornada. Abraços e bons estudos!