2
respostas

[Dúvida] Próxima etapa do projeto DER

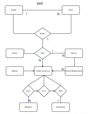
Pessoal, eu estou criando um projeto em paralelo com o curso de modelagem e minha dúvida é: eu preciso fazer também dps dessa etapa do DER o relacionamento tb? se eu desenhar dessa forma fica errado?! Acreidot que fiquei meio perdida. Insira aqui a descrição dessa imagem para ajudar na acessibilidade

2 respostas

Olá Jullyen! Tudo bem?

No modelo DER (Diagrama de Entidade-Relacionamento), é importante não apenas identificar as entidades e seus atributos, mas também definir claramente os relacionamentos entre elas. Pelo que vejo no seu diagrama, você já está no caminho certo, pois incluiu relacionamentos entre as entidades.

Após criar o DER, a próxima etapa geralmente envolve:

  1. Revisar os Relacionamentos: Certifique-se de que todos os relacionamentos estão bem definidos e que as cardinalidades (por exemplo, um-para-muitos, muitos-para-muitos) estão corretas.

  2. Normalização: Verifique se o modelo está normalizado para evitar redundâncias e garantir a integridade dos dados.

  3. Implementação: Com o DER pronto, você pode começar a implementar o banco de dados físico, criando as tabelas e definindo as chaves primárias e estrangeiras conforme o modelo.

No seu diagrama, todos os relacionamentos estão bem representados com as linhas conectando as entidades.

Recomendo que siga a trilha abaixo:

Espero ter ajudado.

Qualquer dúvida que surgir, compartilhe no fórum. Abraços e bons estudos!

Caso este post tenha lhe ajudado, por favor, marcar como solucionado ✓. Bons Estudos!

Opa, obg estou seguindo o curso e fiquei meio perdida mas o mer eu conclui também, agora vou seguir com outros DER e MER de outras entidades. Insira aqui a descrição dessa imagem para ajudar na acessibilidade