

Oi, Matheus! Tudo bem?
Modelagem de dados é um dos pilares mais importantes, e é super normal sentir dificuldade no início, pois exige que a gente transforme regras de negócio em desenhos lógicos. Olhando o seu diagrama e comparando com os requisitos, você está no caminho certo, mas tenho algumas sugestões que vão deixar seu modelo bem mais preciso.
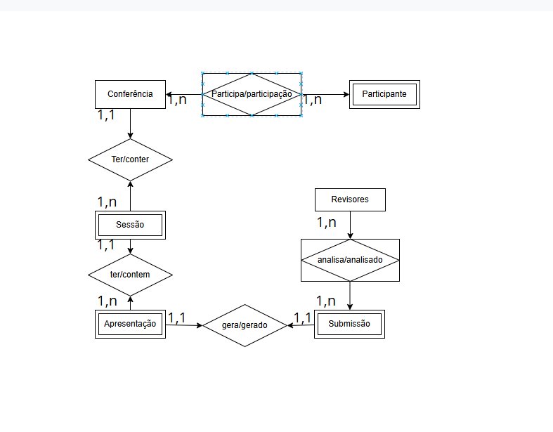
1. Entidades Fortes vs. Fracas
No seu desenho, notei que você usou retângulos duplos para quase tudo (Sessão, Apresentação, Submissão).
2. Relacionamento Participante e Conferência (N:N)
Você acertou em cheio ao identificar que é um relacionamento de muitos para muitos. No seu desenho, o losango "Participa/participação" está entre Conferência e Participante.
3. Revisores e Submissão (Avaliação)
No texto do instrutor, menciona-se que um revisor avalia várias submissões e uma submissão tem vários revisores.
4. Cardinalidade das Apresentações
Observei no seu desenho a relação entre Apresentação e Submissão como (1,1). Isso está perfeito! Seguindo a regra de negócio: uma submissão aceita gera exatamente uma apresentação.
Tente redesenhar o diagrama focando em diferenciar o que é uma entidade (o objeto) do que é o relacionamento (a ação). Por exemplo, "Revisores" costumam ser um papel do "Participante". Você poderia ter uma única tabela de Participantes e uma relação que indica quem ali pode revisar trabalhos.