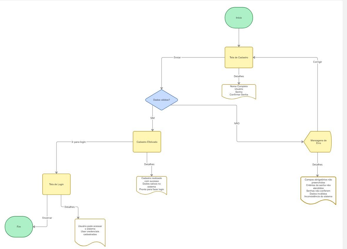
Fluxo tela de cadastro do usuário
Fluxo tela de cadastro do usuário
Oi, Pacto! Como vai?
Agradeço por compartilhar.
Gostei da forma como você estruturou o fluxo de cadastro, ficou bem claro o caminho entre validação, sucesso e erro, importante para visualizar cenários de teste e garantir que todas as possibilidades sejam consideradas.
Continue explorando esse tipo de representação, isso ajuda muito na criação de testes mais completos.
Dica: tente transformar cada decisão do fluxo (como "Dados válidos?") em casos de teste separados, descrevendo o que deve acontecer em cada caminho. Isso facilita na hora de validar o sistema na prática.