Solucionado (ver solução)
Solucionado
(ver solução)
1
resposta

Resolução 0404

Bom dia, pessoal! Abaixo minha resolução:

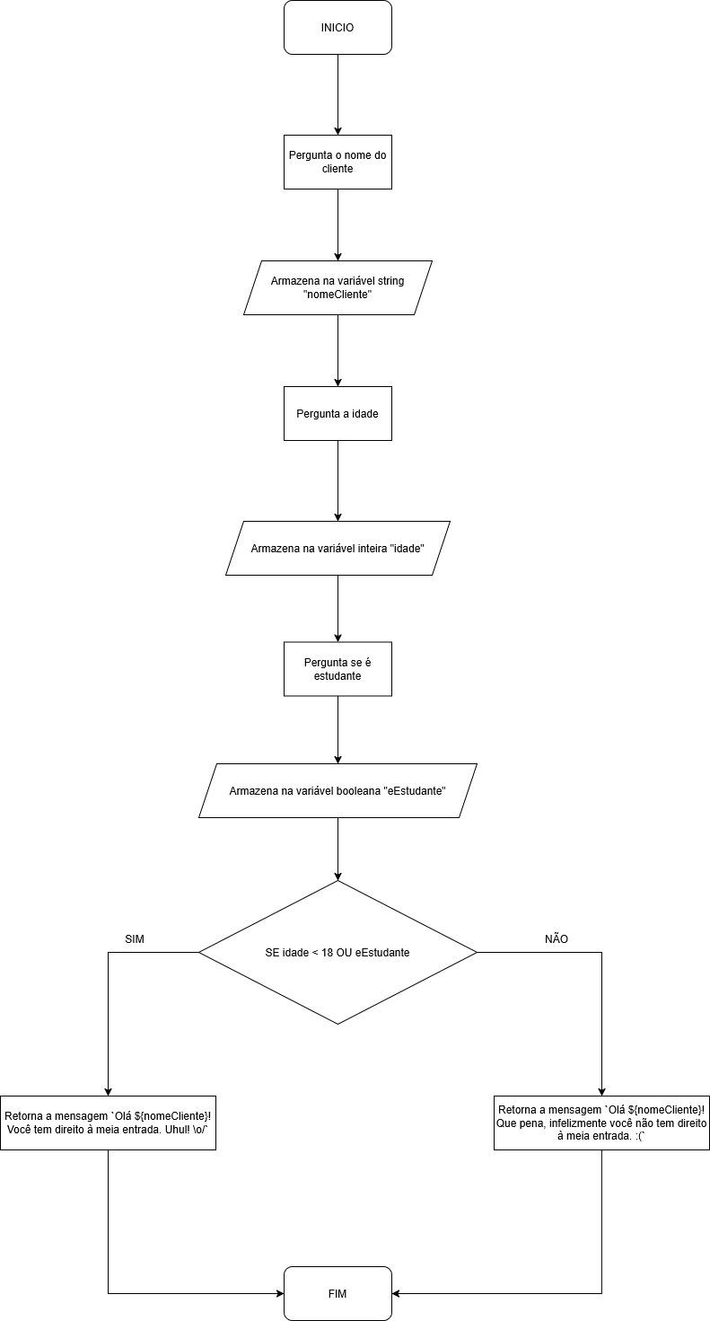
Objetivos: avaliar as informações do cliente e exibir uma mensagem indicando se ele tem ou não direito à desconto.

Regras de negócio: cliente terá acesso à meia entrada se:

  • Tiver menos de 18 anos; OU
  • For estudante

Algoritmo:

  1. Recebe o nome do cliente e armazena na variável string "nomeCliente"
  2. Pergunta a idade e armazena na variável inteira "idade"![]
  3. Pergunta se é estudante e armazena na variável booleana "eEstudante"
  4. SE idade < 18 OU eEstudante
    ENTÃO exibe Olá ${nomeCliente}! Você tem direito à meia entrada. Uhul! \o/
    SENÃO exibe Olá ${nomeCliente}! Que pena, infelizmente você não tem direito à meia entrada. :(

Abaixo o fluxograma:

Fluxograma do algoritmo do desafio 0404

1 resposta
solução!

Oii, Michel!

Parabéns pela sua resolução e pelo cuidado em explicar tanto o algoritmo quanto as regras de negócio antes de apresentar o fluxograma. Isso demonstra uma boa organização do pensamento e facilita bastante o entendimento de quem lê sua solução.

Você atendeu muito bem ao desafio proposto. As condições para a meia-entrada foram corretamente interpretadas e aplicadas usando o operador lógico OU, o que é exatamente o foco desta atividade. A coleta dos dados (nome, idade e condição de estudante) tá clara, bem definida e coerente com o que o sistema precisa para tomar a decisão.

O fluxograma também está bem estruturado e segue uma sequência lógica correta: início, entrada de dados, processamento da condição e saída com mensagens distintas para cada caso. A decisão “idade < 18 OU éEstudante” está corretamente posicionada e representa bem a regra de negócio.

É um ótimo exemplo de aplicação prática de operadores relacionais e booleanos em lógica de programação. Continue nesse ritmo!

Alura Conte com o apoio da comunidade Alura na sua jornada. Abraços e bons estudos!