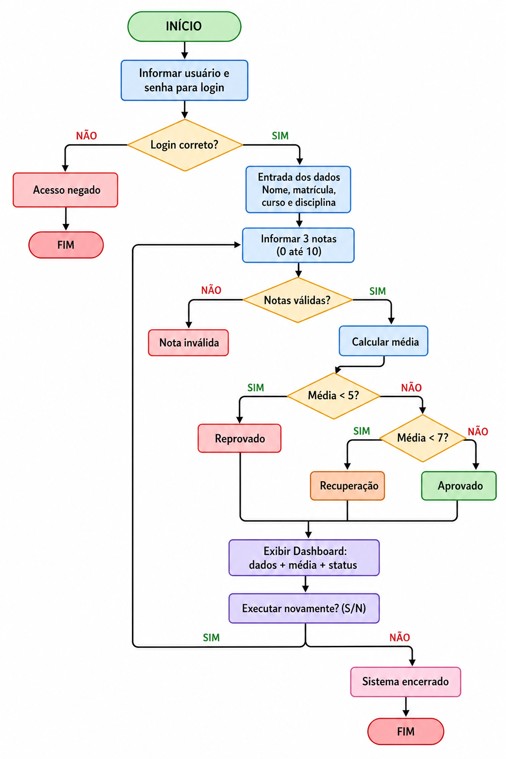
O algoritmo inicia com o login do usuário e valida o acesso ao sistema. Em seguida, recebe os dados do estudante e as três notas, calcula a média final e aplica estruturas condicionais para definir a situação acadêmica: reprovado, recuperação ou aprovado. Por fim, exibe o resultado e permite executar uma nova consulta ou encerrar o sistema.
Segui o fluxograma!!!
