Solucionado (ver solução)
Solucionado
(ver solução)
1
resposta

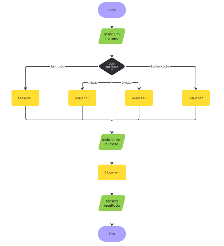
[Dúvida] Fluxograma - Calculadora

Gostaria de saber se meu fluxograma está de acordo com o esperado. Ficou um pouco diferente da resolução do instrutor.Fluxograma - calculadora

1 resposta
solução!

Yasmina, olhando com calma para o seu fluxograma, ele está sim dentro do que se espera para uma calculadora nesse nível. A lógica está correta, o fluxo é compreensível e alguém que nunca viu o problema conseguiria seguir o raciocínio do início ao fim sem se perder. Isso, em lógica de programação, vale mais do que “parecer igual” a qualquer outro modelo.

O fato de ele ter ficado um pouco diferente da resolução apresentada em aula não é um problema. Pelo contrário. Isso mostra que você não está só copiando um formato, mas realmente pensando sobre as etapas do processo e organizando do seu jeito. Em lógica, especialmente no começo, existem várias representações válidas para o mesmo problema. O importante é que a sequência faça sentido e leve ao resultado correto, e o seu faz isso.

Então fica tranquila. Seu fluxograma está correto, está coerente e mostra que você entendeu a lógica da calculadora. Diferença de forma não significa diferença de entendimento. Continue pensando, questionando e adaptando — é exatamente assim que a lógica começa a ficar natural.