1
resposta

Desafio: Calculando pedidos

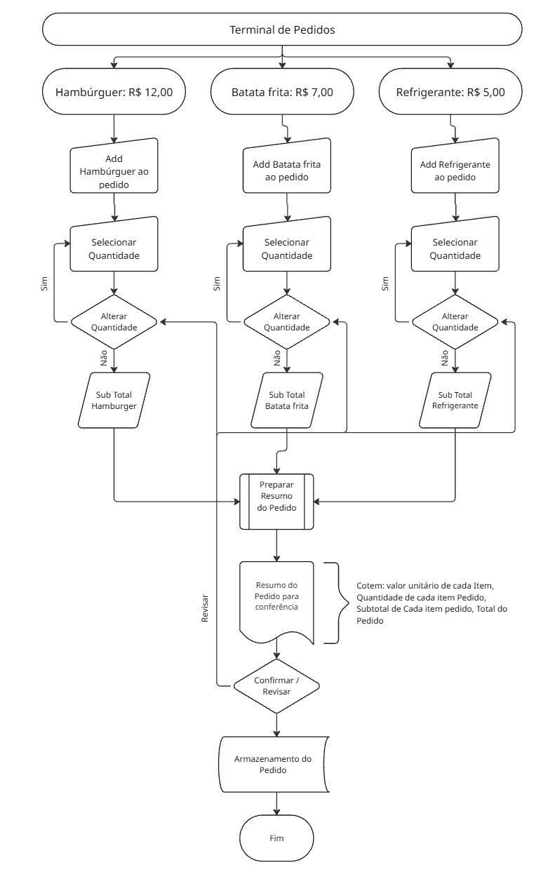
Resposta ao desafio da Calculadora de Pedidos, em forma de Fluxograma

  1. Início e Seleção de Itens
    No topo, o terminal oferece três categorias principais de produtos, cada uma com seu preço unitário:

Hambúrguer: R$ 12,00

Batata frita: R$ 7,00

Refrigerante: R$ 5,00

  1. Fluxo Individual por Item
    Para cada um dos três itens, o sistema segue um processo idêntico de quatro etapas:

Adicionar ao pedido: O usuário seleciona o item desejado.

Selecionar Quantidade: Entrada manual ou seleção do número de unidades.

Decisão (Alterar Quantidade): Um losango de decisão pergunta se o usuário deseja mudar o número de itens.

Se Sim, o fluxo retorna para "Selecionar Quantidade".

Se Não, o sistema prossegue para o cálculo do Subtotal daquele item específico.

  1. Consolidação e Conferência
    Após o cálculo dos subtotais, os três fluxos convergem para o centro do diagrama:

Preparar Resumo do Pedido: O sistema processa os dados coletados.

Resumo do Pedido para Conferência: Um documento é gerado contendo:

Valor unitário de cada item.

Quantidade de cada item pedido.

Subtotal de cada item.

Total Geral do Pedido.

  1. Finalização
    Na base do fluxograma, há uma etapa de decisão final:

Confirmar / Revisar: * A opção Revisar permite que o usuário volte ao estágio de "Alterar Quantidade" de qualquer um dos itens.

A opção Confirmar leva ao Armazenamento do Pedido (salvamento no banco de dados).

Fim: O processo é encerrado.

O fluxograma descreve o funcionamento de um Terminal de Pedidos organizado em uma estrutura lógica que se inicia com a escolha entre três produtos principais, sendo eles o hambúrguer ao valor de doze reais, a batata frita por sete reais e o refrigerante por cinco reais. Ao selecionar qualquer um desses itens, o sistema direciona o usuário para uma etapa de inserção do produto ao carrinho, seguida imediatamente pela seleção da quantidade desejada. Após essa escolha, o fluxo atinge um ponto de decisão onde o usuário pode optar por alterar a quantidade, o que o faz retornar à etapa anterior, ou confirmar o número de itens, o que gera o cálculo automático do subtotal específico para aquele produto.
Uma vez definidos os subtotais, todos os dados convergem para uma central de processamento que prepara o resumo do pedido. Este resumo gera um documento de conferência que exibe detalhadamente o valor unitário, a quantidade de cada item, os subtotais individuais e o valor total da compra. Antes de concluir, o usuário passa por uma validação final de confirmação ou revisão. Se optar por revisar, o sistema permite o retorno aos campos de alteração de quantidade para ajustes. Caso o usuário confirme, o fluxo segue para o armazenamento eletrônico do pedido no banco de dados e encerra o processo no terminal.

1 resposta

Oii, Carlos! Tudo bem?

Sua estruturação para o sistema de pedidos ficou excelente. Você conseguiu descrever um fluxo completo que vai desde a interface de seleção até a persistência dos dados no banco de dados, o que demonstra uma visão sistêmica muito apurada.

O destaque da sua lógica é a recursividade na etapa de revisão. Ao permitir que o usuário volte para alterar a quantidade antes da confirmação final, você garante que o sistema seja menos suscetível a erros de entrada, melhorando muito a experiência de quem está operando o terminal.

Uma pequena dica para o seu modelo:

Pense em como o sistema se comportaria se o cliente não quisesse um dos itens (por exemplo, pedir apenas o hambúrguer e a batata, sem o refrigerante).

  • No seu fluxo atual, como o sistema trataria a quantidade zero?
  • Seria interessante ter uma condição inicial de "Deseja adicionar este item?" ou apenas garantir que, se a quantidade for 0, o subtotal também seja 0 e não atrapalhe a soma final.

Seu raciocínio está muito bem alinhado com as boas práticas de desenvolvimento e lógica de programação. Como você imagina que seria a tela desse "Resumo do Pedido" para facilitar a leitura rápida pelo atendente?

Alura Conte com o apoio da comunidade Alura na sua jornada. Abraços e bons estudos!