2
respostas

[Bug] não sei resolver o problema de user perspectiva

Insira aqui a descrição dessa imagem para ajudar na acessibilidade quando eu abro o blender não aparece o plano certinho em 3d com o cubo na user perspective e sim fica escura sem nada já tentei mexer de varias formas mas não consegui conserta isso

2 respostas

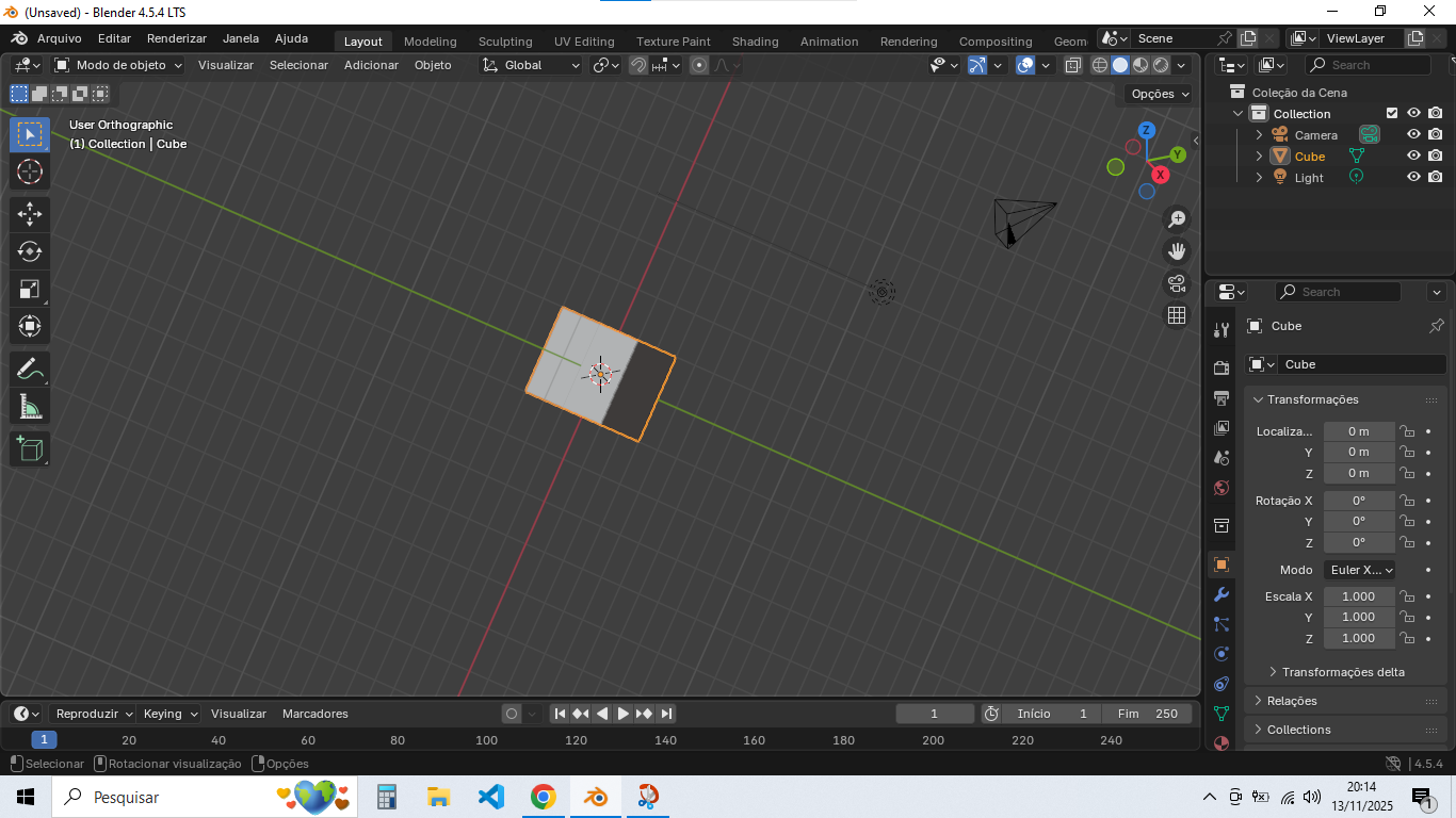
Olá, Elton.

 Analisando a imagem que você enviou, notei alguns pontos importantes:
  • Seus objetos (Cubo, Câmera e Luz) estão na cena. Você pode ver que o "Cube" está selecionado no painel "Coleção da Cena" (canto superior direito).
  • O programa também mostra as "Transformações" do cubo (canto inferior direito), confirmando que ele existe e está na posição padrão (0,0,0).

O problema não é que o cubo sumiu, mas sim que a sua "vista" (Viewport) não está conseguindo mostrá-lo.

Isso quase sempre é causado por um problema chamado "View Clipping" (Recorte da Vista). Basicamente, a "câmera" da sua viewport tem limites de o quão perto ou o quão longe ela consegue enxergar. Se esse limite estiver configurado errado, os objetos "desaparecem" mesmo estando lá.

Vamos tentar as soluções mais comuns para isso, começando pela mais fácil.

Solução 1: Centralizar a vista no objeto (Mais provável)

Este é o método mais rápido e que você mais usará no dia a dia sempre que "se perder" no espaço 3D. Como o seu cubo já está selecionado, vamos focar a vista nele.

  • Pressione a tecla . (ponto) do teclado numérico (o Numpad, à direita).

Se você estiver em um notebook e não tiver teclado numérico:

  • Vá no menu superior da viewport, clique em View (Vista) e escolha Frame Selected (Enquadrar Selecionado).

Isso automaticamente ajusta o zoom e o "clipping" para mostrar o objeto selecionado.

Solução 2: Ajustar o "Clipping" (Recorte) manualmente

Se a primeira solução não funcionar, faremos o ajuste manual.

  1. Posicione o mouse sobre a área 3D (a parte escura).
  2. Pressione a tecla N para abrir o menu lateral (Sidebar).
  3. Nesse menu que apareceu à direita, clique na aba View (Vista).
  4. Procure pelas opções de "Recorte" (Clipping), que são Início (Start) e Fim (End).
  5. O seu problema é quase certeza o Início (Start), que deve estar com um valor muito alto (por exemplo, 10m).
  6. Clique no campo Início (Start) e mude o valor para um número bem pequeno, como 0.01m.

Ao fazer isso, o cubo deve reaparecer imediatamente, pois a "câmera" da sua vista voltará a enxergar objetos que estão próximos a ela.

Solução 3: Restaurar as configurações de fábrica

Se nada disso funcionar (o que é raro), você pode simplesmente reiniciar o Blender para as configurações de fábrica.

  1. No canto superior esquerdo, clique em File (Arquivo).
  2. Vá até Defaults (Padrões).
  3. Clique em Load Factory Settings (Carregar Configurações de Fábrica).

Isso vai reiniciar o Blender para o estado inicial, com o cubo visível.

Tente a Solução 1 primeiro, pois ela resolve 99% desses casos.

Espero que isso ajude.

oi muito obrigado pela ajuda
mais não deu certo continua não aparecendo , fiz todo o passo a passo isso so ocorre no modo perspective quando eu coloco no modo orthografiphic funcionna certinho vou por um print

Insira aqui a descrição dessa imagem para ajudar na acessibilidade