Solucionado (ver solução)
Solucionado
(ver solução)
1
resposta

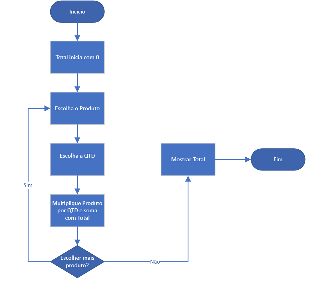
Alguém resolveu o desafio com fluxograma?

Insira aqui a descrição dessa imagem para ajudar na acessibilidade

1 resposta
solução!

Bom dia, Kleber! Tudo bem?

Até o momento não vi outro aluno resolver usando um fluxograma. Mas isso não tira o seu mérito, sua ideia foi boa, pois dar uma fluidez na resolução do desafio e fica mais fácil de entender.

Alura Conte com o apoio da comunidade Alura na sua jornada. Abraços e bons estudos!