1
resposta

Resolução 0406

Boa tarde! Segue abaixo a resolução do desafio:

Objetivo

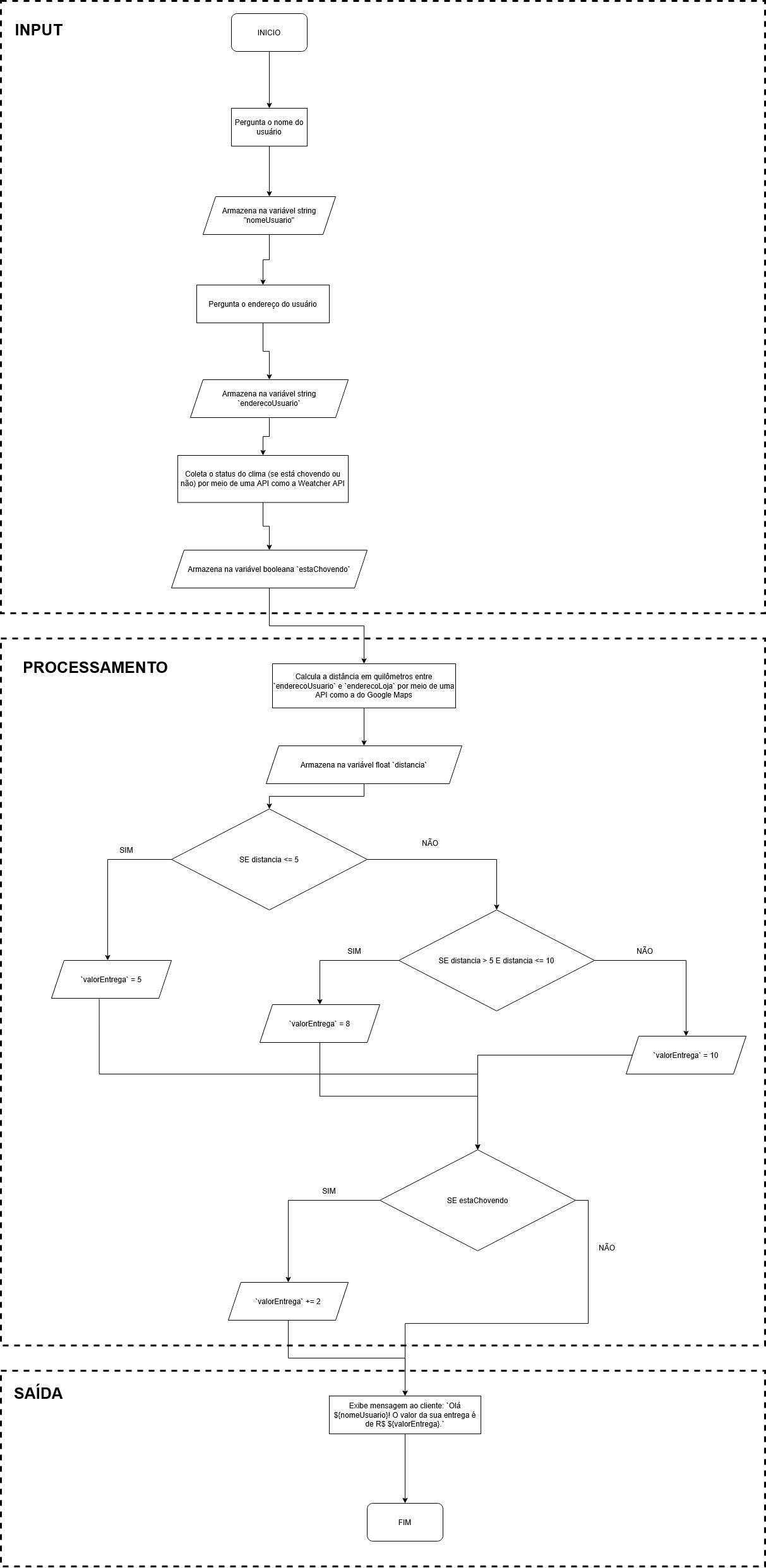
Criar um algoritmo que informe o valor final de entrega em um sistema de delivery

Regras de negócio

O valor de entrega depende da distância até o cliente e se o pedido foi feito em dia de chuva. Regras:

  • Até 5km = R$ 5,00
  • Entre 5 e 10km = R$ 8,00
  • Acima de 10km = R$ 10,00
  • Está chovendo? Sim = + R$ 2,00

Algoritmo

Insira aqui a descrição dessa imagem para ajudar na acessibilidade

1 resposta

Olá, Michel! Como vai?

Parabéns pela resolução da atividade!

Observei que você explorou o uso de variáveis para armazenar entradas relevantes, utilizou muito bem estruturas condicionais para aplicar regras de entrega e ainda compreendeu a importância da integração com APIs para obter dados externos como clima e distância.

Uma sugestão para o futuro seria incluir uma verificação de consistência nos dados recebidos das APIs, garantindo que o sistema funcione mesmo em casos de falha ou ausência de resposta.

Fico à disposição! E se precisar, conte sempre com o apoio do fórum.

Abraço e bons estudos!

AluraConte com o apoio da comunidade Alura na sua jornada. Abraços e bons estudos!