1
resposta

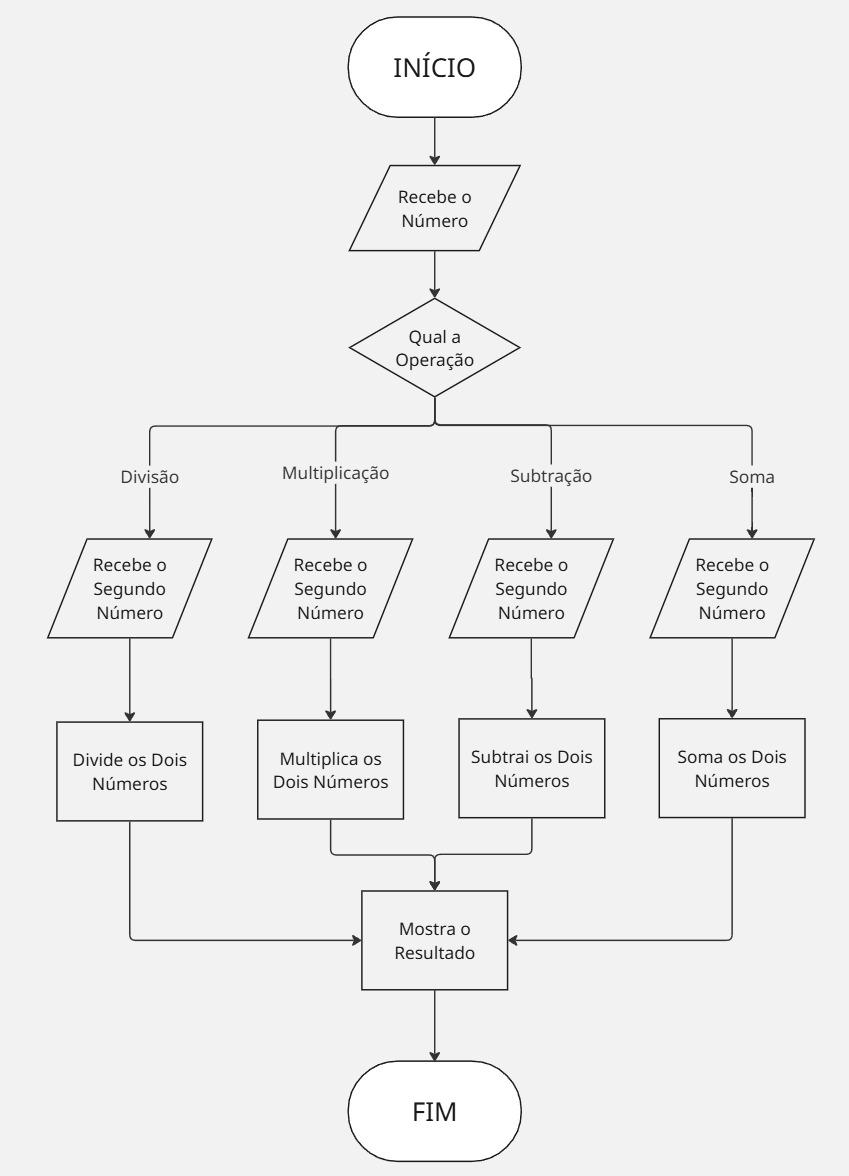
Fluxograma de Calculadora

Poderia sim ter ficado melhor, mas acho que está aceitável.

Insira aqui a descrição dessa imagem para ajudar na acessibilidade

1 resposta

Oi, Angelo, tudo bem?

O seu fluxograma ficou excelente! A ideia principal dessa atividade é exatamente estruturar a lógica passo a passo, e você fez isso com muita clareza.

O caminho desde a entrada do primeiro número, passando pela escolha da operação matemática, até o cálculo e a exibição do resultado está perfeito. É exatamente esse pensamento computacional estruturado que vai facilitar muito a sua vida na hora de transformar essa lógica em código JavaScript.

Meus parabéns pela dedicação na atividade! Continue com esse ritmo excelente e conte sempre com a comunidade da Alura para compartilhar os seus avanços.

Bons estudos!

Sucesso

Imagem da comunidade