1
resposta

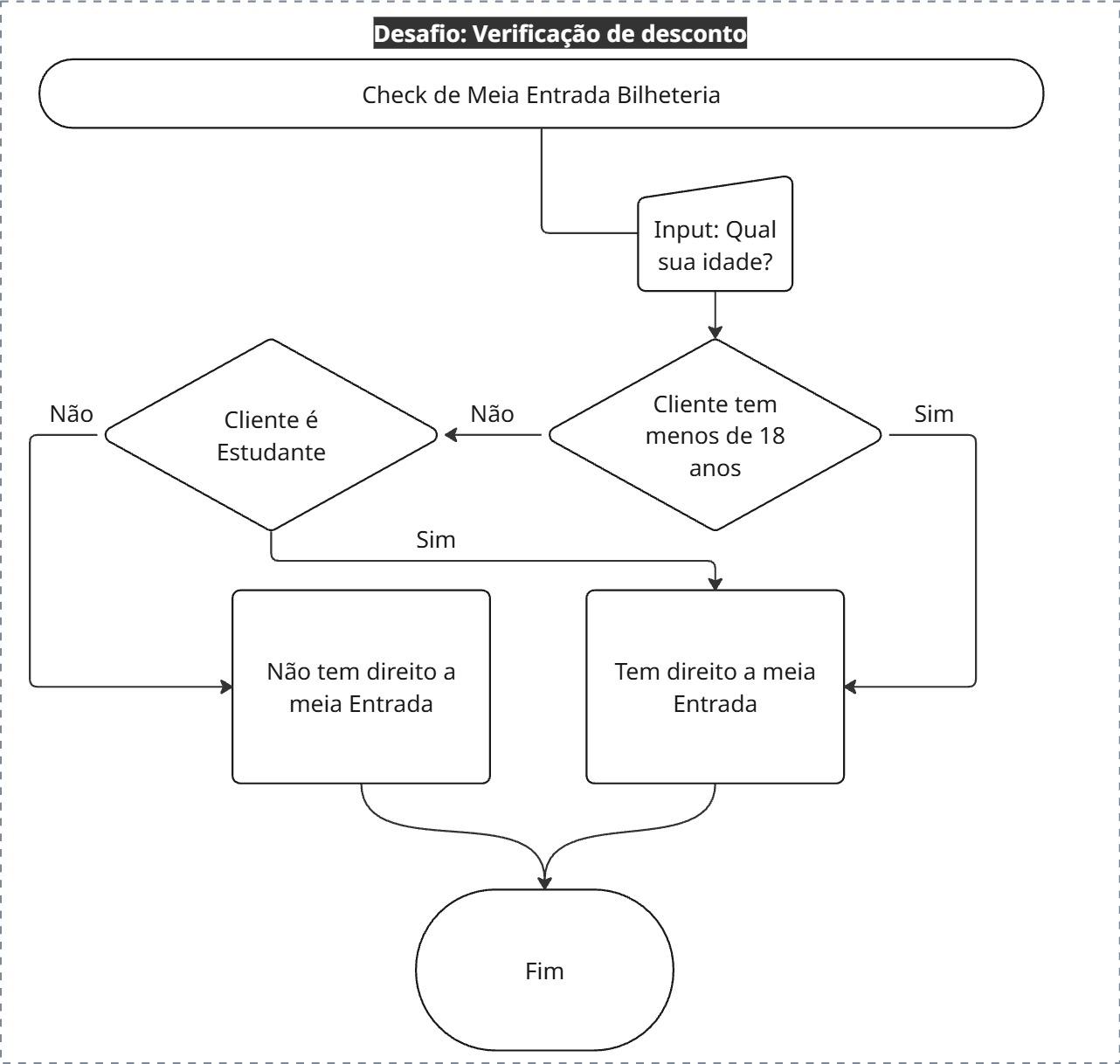
Desafio: Verificação de desconto

Início do Processo:

 O fluxo começa com o processo "Check de Meia Entrada Bilheteria".

Entrada de Dados (Input):

    O sistema solicita a informação: "Qual sua idade?".

Ponto de Decisão 1 (Idade):

    Pergunta: "Cliente tem menos de 18 anos?".

        Caminho Sim: Direciona imediatamente para o resultado positivo.

        Caminho Não: Direciona para uma segunda verificação.


Ponto de Decisão 2 (Condição de Estudante):

    Pergunta: "Cliente é Estudante?".

        Caminho Sim: Direciona para o resultado positivo.

        Caminho Não: Direciona para o resultado negativo.

Resultados Finais:

    Tem direito a meia Entrada: Alcançado se o cliente tiver menos de 18 anos OU for estudante.

    Não tem direito a meia Entrada: Alcançado se o cliente tiver 18 anos ou mais E não for estudante.

Encerramento:

    Ambos os resultados convergem para o ponto final nomeado "Fim".

O processo de verificação de desconto na bilheteria inicia-se com o procedimento de check de meia entrada. O primeiro passo consiste na coleta de dados, onde o sistema pergunta qual é a idade do cliente. A partir dessa informação, ocorre a primeira validação lógica para verificar se o cliente tem menos de 18 anos. Caso a resposta seja afirmativa, o sistema confirma diretamente que o usuário tem direito à meia entrada. No entanto, se o cliente tiver 18 anos ou mais, o fluxo segue para uma segunda análise para verificar se o cliente é estudante. Se essa condição de estudante for confirmada, o direito à meia entrada também é concedido. Por outro lado, se o cliente não for menor de idade e também não for estudante, o sistema indica que ele não tem direito ao benefício. Independentemente do resultado obtido em qualquer uma das ramificações, o processo é concluído ao atingir a etapa final de encerramento.

1 resposta

Oi, Carlos! Tudo bem?

Sua estruturação do desafio está excelente. Você conseguiu mapear com muita clareza como o pensamento computacional funciona na prática: dividindo o problema em etapas lógicas e identificando os pontos de decisão.

O que você construiu é exatamente a base de um algoritmo que utiliza a porta lógica OU (OR). Na programação, essa estrutura é muito útil porque, se a primeira condição for atendida (menos de 18 anos), o sistema já pode tomar a decisão sem necessariamente precisar validar a segunda, o que torna o processo fluido.

Para praticar ainda mais: como você alteraria esse fluxo se o cinema decidisse que pessoas acima de 60 anos também têm direito ao desconto? Onde você encaixaria essa nova pergunta?

Alura Conte com o apoio da comunidade Alura na sua jornada. Abraços e bons estudos!