Black November

ATÉ 50% OFF

TÁ ACABANDO!

0 dias

0 horas

0 min

0 seg

1
resposta

Desafio: Verificação de desconto

Insira aqui a descrição dessa imagem para ajudar na acessibilidade

Matricule-se agora e aproveite até 50% OFF

O maior desconto do ano para você evoluir com a maior escola de tecnologia

QUERO APROVEITAR
1 resposta

Oi, Larissa! Como vai?

Agradeço por compartilhar.

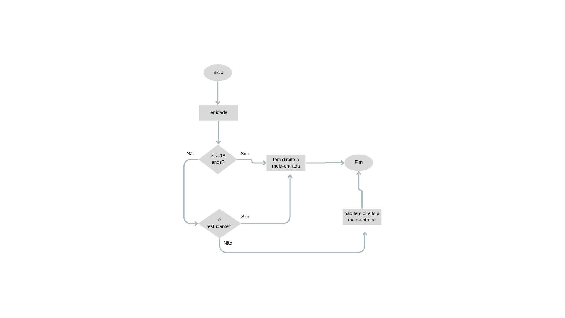
Seu fluxograma está bem estruturado e demonstra claramente o raciocínio lógico do desafio. A decisão sobre idade e ser estudante foi organizada de forma visual e direta, facilitando entender quem tem direito à meia-entrada.

Continue praticando essa forma de representar soluções.

Alura Conte com o apoio da comunidade Alura na sua jornada. Abraços e bons estudos!